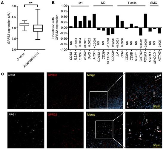
心血管疾病是全球最常见的死亡原因,而且也是一个严重的公共卫生问题。动脉硬化与血管中的慢性炎症有关。炎症通常由称为“消退素(resolvin)”的停止信号控制,它关闭炎症并通过一种称为炎症消退的过程刺激组织愈合和修复。消退素是由ω−3脂肪酸形成的,并结合和激活一种叫做GPR32的受体。
论文第一作者、卡罗林斯卡研究所医学系助理教授Hildur Arnardottir说,“我们发现这种受体在动脉粥样硬化中失调,这表明身体的自然愈合过程被破坏。这一发现可能为治疗和预防动脉粥样硬化的全新策略铺平道路,方法是通过阻止血管中的炎症,同时在ω−3脂肪酸的帮助下开启身体的愈合过程。”
这项新的研究表明通过这种受体的信号传递积极阻止动脉粥样硬化血管中的炎症,并刺激愈合。这些作者对动脉粥样硬化斑块进行了研究,并建立了一种GPR32受体过度表达的新实验模型。GPR32受体抵消了血管中的动脉粥样硬化和炎症,而激活GPR32的消退素增强了这种效果。
论文共同作者、卡罗林斯卡研究所医学系教授Magnus Bäck说,“我们如今将研究血管炎症控制失败背后的机制以及ω−3脂肪酸介导的停止信号如何用于治疗动脉粥样硬化。”
德瑞,SCI论文服务平台
德瑞隶属于广州德瑞信息科技有限公司旗下品牌,是一个专注于医学领域、SCI科研学术服务的互助平台,专业提供医学编译、SCI评估、SCI论文发表、翻译、润色、文献检索以及留学访学等服务,为研究学者及各类学术单位保驾护航,让广大科研工作者享受最优质的学术服务。
基于多年的行业积累,拥有涵盖医学、药学、法学、经济学等领域强大的专家团队以及丰富的信息资源数据库,建立了多学科、多语种、专业化的经历丰富的编校团队,凭借高效的资源整合、良好的沟通能力和务实的专业服务赢得了研究学者及各类学术单位的一致认可,在各学术领域的学者树立了良好的知名度和声誉,成长为国内医学科研学术服务行业的领航者。
